|
№ поз. |
Номер |
Part name |
Наименование |
К-во |
Примеч. |
|
|
DP180LB |
DP180LA |
|||||
|
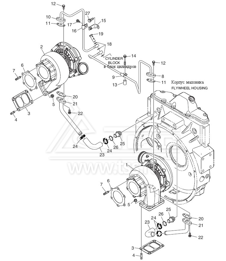
1 |
150105-00582 |
TURBOCHARGER ASS'Y |
Турбокомпрессор левый в сборе |
1 |
1 |
|
|
2 |
150105-00583 |
TURBOCHARGER ASS'Y |
Турбокомпрессор правый в сборе |
1 |
1 |
|
|
3 |
65.09901-0033 |
GASKET ; TURBOCHARGER |
Прокладка турбокомпрессора |
2 |
2 |
|
|
4 |
65.90201-0076 |
BOLT ; STUD |
Шпилька |
8 |
8 |
|
|
5 |
65.90535-0001 |
NUT |
Гайка |
8 |
8 |
|
|
6 |
65.08901-0063 |
GASKET ; EXHAUST ELBOW |
Прокладка выходная турбины турбокомпрессора |
2 |
2 |
|
|
7 |
06.06226-0808 |
BOLT ; STUD M10x30 |
Шпилька М10х30 |
12 |
12 |
|
|
8 |
420214-00249 |
PIPE ; OIL DELIVERY |
Трубка подачи масла в левый турбокомпрессор |
1 |
1 |
|
|
9 |
65.97401-0110A |
CLIP ; PIPE |
Скоба прижимная |
1 |
1 |
|
|
10 |
420214-00374 |
PIPE ; OIL DELIVERY |
Трубка подачи масла в правый турбокомпрессор |
1 |
1 |
|
|
11 |
65.96601-0046B |
GASKET ; OIL PIPE ADAPTER |
Прокладка трубки подачи масла в турбокомпрессор |
2 |
2 |
|
|
12 |
06.01913-3114 |
BOLT ASS'Y M8x22 |
Болт с шестигранной головкой М8х22 |
4 |
4 |
|
|
13 |
65.91701-0086 |
SPACER |
Втулка проставочная |
1 |
1 |
|
|
14 |
06.01913-3124 |
BOLT ASS'Y M8x65 |
Болт с шестигранной головкой М8х65 |
1 |
1 |
|
|
15 |
110928-00360 |
HOLDER |
Кронштейн прижимной скобы |
1 |
1 |
|
|
16 |
65.97401-0110A |
CLIP ; PIPE |
Скоба прижимная |
1 |
1 |
|
|
17 |
06.01923-3112 |
BOLT ASS'Y M8x18 |
Болт с шестигранной головкой М8х18 |
1 |
1 |
|
|
18 |
06.56190-0706 |
RING ; SEAL A14x20 |
Шайба уплотнительная А14х20 |
3 |
3 |
|
|
19 |
65.98150-0071 |
SCREW ; HOLLOW |
Полый болт углового соединения |
1 |
1 |
|
|
20 |
65.96601-0067 |
GASKET ; OIL RETURN |
Прокладка трубки слива масла из турбонаддува |
2 |
2 |
|
|
21 |
420217-00227 |
PIPE ; OIL RETURN |
Трубка слива масла из турбокомпрессора |
2 |
2 |
|
|
22 |
06.01913-3114 |
BOLT ASS'Y M8x22 |
Болт с шестигранной головкой М8х22 |
4 |
4 |
|
|
23 |
420107-00301 |
HOSE ; OIL |
Рукав соединительный коленчатый |
2 |
2 |
|
|
24 |
65.97440-0103 |
CLAMP ; HOSE |
Хомут |
4 |
4 |
|
|
25 |
65.98131-0071 |
SCREW ; CONNECTION |
Штуцер |
2 |
2 |
|
|
26 |
06.56190-0728 |
RING ; SEAL |
Шайба уплотнительная |
2 |
2 |
|
|
27 |
06.01913-3217 |
BOLT M10x30 |
Болт М10х30 |
1 |
1 |
|