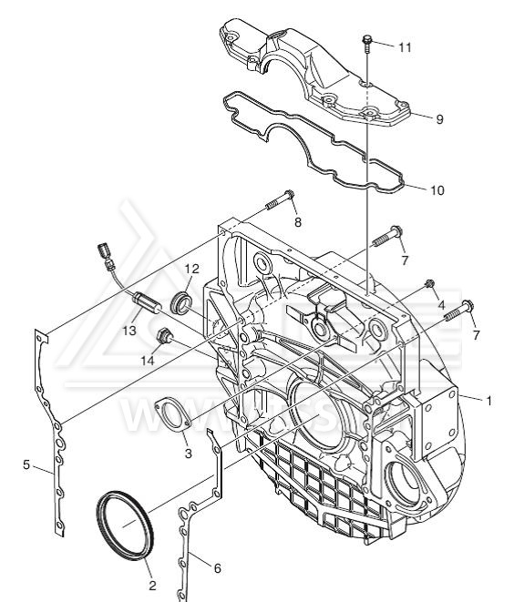
Корпус маховика

Корпус маховика

№ поз.

Номер

Part name

Наименование

К-во

Примеч.

DP180LB

DP180LA

1

150114-00169

HOUSING ; FLYWHEEL

Корпус маховика

1

1

 

2

65.01510-0141

SEAL ; OIL(REAR)

Сальник коленчатого вала задний

1

1

 

3

120816-00123

WASHER ; THRUST

Диск упорный распределительного вала

1

1

 

4

65.90020-0065A

BOLT ; HEX.

Болт с шестигранной головкой

2

2

 

5

65.01903A0200

GASKET ; FLYWHEEL HOUSING

Прокладка корпуса маховика правая

1

1

 

6

65.01903A0201

GASKET ; FLYWHEEL HOUSING

Прокладка корпуса маховика левая

1

1

 

7

65.90020-0223

BOLT ; FLYWHEEL HOUSING

Болт корпуса маховика

10

10

 

8

65.90020-0091

BOLT ; COLLARED HEX.

Болт с шестигранной головкой специальный

2

2

 

9

65.01402-0020

COVER ; FLYWHEEL HOUSING

Крышка верхняя корпуса маховика

1

1

 

10

65.01903-0011

GASKET ; FLYWHEEL HOUSING COVER

Прокладка верхней крышки корпуса маховика

1

1

 

11

06.01923-3117

BOLT ASS'Y M8x30

Болт верхней крышки корпуса маховика М8х30

4

4

 

12

65.96401-0007

CAP ; RUBBER

Заглушка смотрового окна резиновая

1

1

 

13

65.27103-7002D

SENSOR ; TACHOMETER

Датчик оборотов

1

1

 

14

06.08092-2405

SCREW ; PLUG M16x1.5

Пробка резьбовая М16х1,5

1

1

 


×
Оставаясь на сайте, вы соглашаетесь на использование файлов куки и передачей данных службам веб-аналитики
Принять