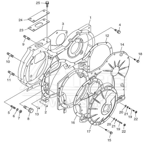
Корпус шестерен P086TI

Корпус шестерен P086TI

№ поз.

Номер

Part name

Наименование

К-во

Примеч.

D1146T

P086TI

1

130405-00007

CASE ; TIMING GEAR

Корпус шестерен

 

1

 

2

65.91010-0018

PIN ; DOWEL

Штифт направляющий

 

2

 

3

65.01903C0021

GASKET ; TIMING GEAR CASE

Прокладка корпуса шестерен

 

1

 

4

06.01913-3113

BOLT ASS'Y M8x20

Болт с шестигранной головкой М8х20

 

5

 

5

06.06225-0704

BOLT ; STUD M8x20

Шпилька М8х20

 

1

 

6

06.16731-2107

WASHER

Шайба

 

1

 

7

06.11063-8214

NUT

Гайка

 

1

 

8

06.01943-3317

BOLT ASS'Y M12x1.5x30

Болт с шестигранной головкой М12х1,5х30

 

4

 

9

65.90201-0048

BOLT ; STUD

Шпилька

 

1

 

10

06.06225-0809

BOLT ; STUD M10x35

Шпилька М10х35

 

4

 

11

06.06225-0810

BOLT ; STUD M10x40

Шпилька М10х40

 

2

 

12

65.01903B0113

GASKET

Прокладка крышки корпуса шестерен

 

1

 

13

06.22022-0907

PIN ; DOWEL 6M6x10

Штифт центрирующий 6М6х10

 

2

 

14

65.01305-5028C

COVER ; TIMING GEAR CASE

Крышка корпуса шестерен

 

1

 

15

06.01923-2914

BOLT ASS'Y M6x22

Болт с шестигранной головкой М6х22

 

13

 

16

65.01903B0029

GASKET ; COVER

Прокладка крышки шестерни привода топливного насоса высокого давления

 

1

 

17

65.01307-5002

COVER ; TIMING GEAR CASE

Крышка шестерни привода топливного насоса высокого давления

 

1

 

18

06.01923-2918

BOLT ASS'Y M6x35

Болт с шестигранной головкой М6х35

 

9

 

19

65.90201-0146

BOLT ; STUD M6x16

Болт с шестигранной головкой М6х16

 

2

 

20

06.15010-2309

WASHER ; PLAIN

Шайба

 

2

 

21

06.16731-2105

WASHER

Шайба

 

2

 

22

06.11063-8212

NUT

Гайка

 

2

 

23

65.54903A0013

GASKET

Прокладка верхней крышки корпуса шестерен

 

1

 

24

65.91615-0001

COVER ; TIMING GEAR CASE

Крышка верхняя корпуса шестерен

 

1

 

25

06.01913-3215

BOLT ASS'Y M10x25

Болт с шестигранной головкой М10х25

 

4

 


×
Оставаясь на сайте, вы соглашаетесь на использование файлов куки и передачей данных службам веб-аналитики
Принять