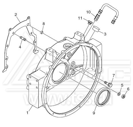
Корпус маховика P086TI

Корпус маховика P086TI

№ поз.

Номер

Part name

Наименование

К-во

Примеч.

D1146T

P086TI

1

150114-00173

HOUSING ; FLYWHEEL

Корпус маховика

 

1

 

2

65.01903A0178

GASKET ; FLYWHEEL HOUSING

Прокладка корпуса маховика

 

1

 

3

65.96002-0003

PLUG ; RUBBER

Заглушка смотрового окна резиновая

 

1

 

4

65.90201-0049

BOLT ; STUD M12x1.5x35

Шпилька М12х1,5х35

 

1

 

5

06.16731-2109

WASHER ; SPRING A12

Шайба пружинная А12

 

1

 

6

06.11063-9216

NUT ; HEX. M12x1.5

Гайка шестигранная М12х1,5

 

1

 

7

06.01943-3319

BOLT ASS'Y M12x1.5x40

Болт с шестигранной головкой М12х1,5х40

 

9

 

8

65.91710-0016

RING ; STOPPER

Втулка направляющая

 

2

 

9

65.01510-0037

SEAL ; OIL REAR

Сальник коленчатого вала задний

 

1

 

10

65.27103-7007A

SENSOR ; TACHOMETER

Датчик оборотов импульсный

 

1

 

11

06.08092-2405

SCREW ; PLUG M16x1.5

Пробка резьбовая М16х1,5

 

1

 


×
Оставаясь на сайте, вы соглашаетесь на использование файлов куки и передачей данных службам веб-аналитики
Принять